Why Process Mining is Valuable to Data Scientists

Update: Originally written in 2019 so some stats may be changed.

1. So you stand out from the crowd. Virtually no one in North America is doing this.

Want proof? Go to LinkedIn and search “process mining”. Click on the Location popup menu. This menu is always sorted by most answers first, and unlike every other discipline in data science, with “process mining” the first country is not the United States. It is Netherlands!! The short reason why is that’s where it started.

Germany is third because Netherlands is next to it and because Germans like well-regulated processes. But wait a minute. You might say that the United States is 2nd, so process mining can’t be that rare.

But at 13% of the LinkedIn accounts which have process mining, 2nd is not much to talk about. Plus the actual number is only 981 LinkedIn accounts.

But here’s the real shrinkage:

Search for “process mining” + “data scientist” (within the United States)
74
Take out “process mining” from that query and you get
40,243

As someone who has spent a lot of time training in and doing data science, do you want to compete against 40,243 data scientists, or 74 data scientists?

2. Because it solves valuable problems for business.

Process mining can greatly help companies transform the way they do things. They can identify how to make processes cheaper, faster and with Robotic Process Automation identify the best manual ones to quickly replace with automatically learned implementations (a form of machine learning). Since Process mining measures these changes (before and after), it’s easy to explain their impact to senior management. Why does senior matter?

When no one heard about data scientists, but they did know about business intelligence, a good business intelligence consultant could expect to talk to the C-suite to learn about valuable business problems so they could come up with solutions. As a data scientist, you might do that, but more likely they have specialized so many tasks that someone else is doing most of the “talking to senior management part” and you are more likely to be pigeon-holed as a geek, a well-paid intelligent one, but you have a geek position that management will eventually seek a cheaper version of.

They won’t be able to do that quickly because a data scientist requires additional, not easily acquired technical skills that a business intelligence consultant doesn’t. So there aren’t enough data scientists. However, if no one in your company whose job title starts with Chief knows who you are, eventually you may become dispensable.

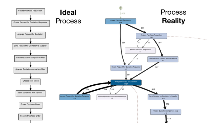
3. Process mining has cool tech in it and is getting more.

As you can learn from the online course given by Professor Wil van der Aalst, the “Father of Process Mining” (who is also the most influential computer science researcher not living in the US), a significant part of process mining’s ability to discover what your organization is doing, comes from unsupervised learning – clustering, association rules mining.

The first company that implemented a commercial process mining tool, Fluxicon (started by 2 process mining PhD students of the professor) figured out how to add fuzzy logic to process mining to make its results more understandable to business. Fuzzy logic was a cool tech idea from decades ago that few knew what to do with it (neural network/deep learning history buffs will recognize that pattern). Fluxicon did.

Now, some tool vendors are adding predictive machine learning capabilities to forecast what your processes will do. (Celonis and QPR have this now. Expect others to join them, if not already.)

And if I can figure out how (or others do it), I have a hunch that the sequential nature of recurrent neural networks can help in predicting processes.

So maybe we’ll someday have Deep Fuzzy Process Learning. πŸ˜‰

If you are a data scientist who needs something else, check out the online course above, or a reader’s digest condensed version in this article by the Fluxicon founders or google process mining tools to start doing it (and then probably look at reading what really smart people say about process mining).

Lastly, unless you are an academic researcher who needs to tweak everything, skip the open source bit.

When senior management wants something, in their heart, senior management believes “you get what you pay for”. That goes for tools AND for people. As an early (in marketing terms) technology, process mining tools are not cheap. That will eventually change as it becomes mainstream and someone like Microsoft offers process mining technology to the masses. Until then, get your sales/persuasion skills going and find someone to pay for it. That task will be valuable practice for keeping yourself relevant to your organization so you aren’t just an expensive geek.

Categories:

Leave a comment